学术立院|学院获批2025年重庆市社会工作高质量发展专项研究课题推荐立项2项
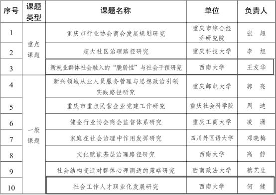
发布时间: 2025-09-03 16:53:16 已阅读:7月29日,中共重庆市委社会工作部发布《2025年重庆市社会工作高质量发展专项研究课题推荐立项名单》。经资格审查、专家评审、市委社会工作部部务会会议审议及市社科联、市社科规划办同意,学院王友华老师、何健老师申报的课题成功入选推荐立项名单。
重庆市社会工作高质量发展专项研究课题,是服务全市社会工作领域发展的重要专项课题,为重庆社会工作高质量发展提供决策参考。此次推荐立项中,王友华老师主持的《新就业群体社会融入的"脆弱性"与社会干预研究》获批重点课题;何健老师主持的《社会工作人才职业化发展研究》获批一般课题。

供稿、供图:殷铭
审核:周建伶、何健、陈丽华